MÃ BẢN VẼ
1139
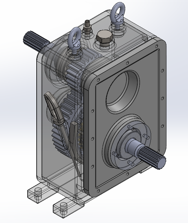
Hộp số tàu thủy (DC 71)
(
0 Nhận xét)
Download: 8
Lượt xem: 52
.
Ngày đăng: 2026-04-07 14:56:19
CÔNG CỤ THIẾT KẾ:

SolidWorks
CÁC HẠNG MỤC CỦA BẢN VẼ:

SolidWorks
Mô tả chi tiết
Hộp số dùng trong tàu thuyền, có nhiệm vụ giảm tốc và truyền mô-men từ động cơ ra chân vịt.
Đánh giá (0)