Gối Trượt SCS LM12UU (CK 04)
MÃ BẢN VẼ
585

Gối Trượt SCS LM12UU (CK 04)

  (0 Nhận xét)        5     203

.

Ngày đăng: 2025-12-10 16:21:41
CÔNG CỤ THIẾT KẾ:
Inventor
SolidWorks
NX
CÁC HẠNG MỤC CỦA BẢN VẼ:
Inventor
SolidWorks
NX


Mô tả chi tiết

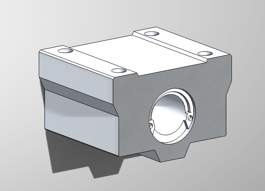
Khối bạc trượt SCS LM12UU được dùng để tạo ra chuyển động thẳng, trơn tru và chính xác trên trục có đường kính 12mm, thường được sử dụng trong các máy móc tự động hóa

Đánh giá (0)

0
1
0 đánh giá
2
0 đánh giá
3
0 đánh giá
4
0 đánh giá
5
0 đánh giá


HỖ TRỢ TRỰC TUYẾN